
一、 限定繼承是什麼?
(一) 所謂「限定繼承」是指當被繼承人同時留下「債務」與「遺產」給繼承人,而繼承人僅須用所繼承到的「遺產」範圍內去償還被繼承人所留下的「債務」就好,而無需自掏腰包以自己的錢償還所有的債務。
(二) 舉例:
小明的爸爸過世後留下債務800萬及財產500萬;小明只要償還500萬的債務,剩下的300萬無須償還。
二、 限定繼承與拋棄繼承差別在哪?
(一) 拋棄繼承是指,無論財產或債務全部都拋棄。
(二) 限定繼承是指,在繼承所得的財產範圍內,清償債務就好。
(三)因此,如果你的個案中,債務比遺產多,那可以選擇辦理「拋棄繼承」;但如果你的遺產比債務多,那可以選擇辦理「限定繼承」。
三、 限定繼承還是需要辦理!
(一) 常聽到有人說「全面限定繼承是不是就代表不用特別去辦理」,然而實際上,就算是「全面限定繼承」,還是有一個非常重要的程序需要辦理,那就是「陳報遺產清冊」。
(二) 「陳報遺產清冊」的目的在於說,就算是限定繼承,我們也是要知道「到底債務有多少」,然而,被繼承人可能生前有很多債權人,這些債權人因不知道被繼承人已死亡而尚未跳出來主張其權利,此時就有必要向法院陳報遺產清冊,並登報公示。
四、 辦理「限定繼承」流程

(一) 需要準備的文件:
- 聲請費用1500元。
- 聲請狀。
- 被繼承人之除戶謄本。
- 所有繼承人之戶籍謄本。
- 繼承系統表。
- 繼承人名冊。
- 遺產清冊(被繼承人的財產狀況,包括已知的債權、債務,並應檢附被繼承人之財產總歸戶清單、土地登記簿、建物登記簿謄本)。
- 其他法院請聲請人提出之文件。
(二) 辦理的流程:
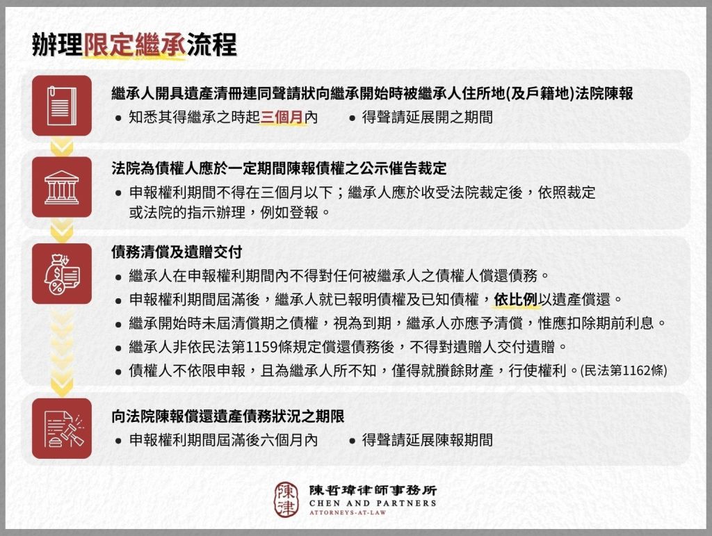
- 在被繼承人死亡的「三個月內」,繼承人開具「遺產清冊」連同「聲請狀」,向被繼承人戶籍地的法院陳報,並附上「被繼承人之除戶謄本」、「所有繼承人之戶籍謄本」、「繼承系統表」、「繼承人名冊」。
- 法院會寄「公示催告裁定」給繼承人,收到後,請依照裁定或法院的指示辦理,例如登報等。
- 公示催告裁定期間屆滿後,對於已知、或在期間內有陳報債權的債權人,按照債權數額比例計算,並用遺產清償還債。
- 於報明債權期間屆滿後 6 個月內,向法院陳報償還遺產債務之狀況並提出有關文件;6 個月的期間,繼承人可以聲請法院延展。
(三) 律師代辦費:
陳哲瑋律師事務所提供公開、透明的收費標準,有別於傳統律師事務所先斬後奏、忽高忽低的收費方式,您可以參考我們的《服務流程&收費》瞭解。



