
一、 什麼是借名登記?為什麼需要借名登記?
(一) 借名登記的操作手法:
- 不動產中的「借名登記」,是指一個人將自己的房產登記在另一個人的名下,以達到隱蔽自己擁有該不動產的目的。此時,「登記名義人」我們叫他「出名人」(出名字的人),而「實際的房屋所有權人」我們叫他「借明人」。
- 法律上「借名登記契約」是合法的!有的實務見解認為類似於一種委託關係,由「借名人」委託「出名人」擔任不動產的「登記名義人」。
(二) 常見的借名登記原因:
- 狀況一:夫妻、家人情深:
常見因基於情感深厚、不分你我的關係,而當夫妻的一方購買不動產時會將不動產登記在對方名下;或是父母會將自己買的房子登記在子女名下。但往往這種狀況在夫妻離婚、或「出名人」突然過世時,就會有財產分配的問題。 - 狀況二:稅務考量:
依照房屋稅、地價稅的差別稅率等規定,會依據遲有戶數多寡而有不同的稅率,因此有些人基於稅務考量,便會選擇把不動產登記在親友名下。 - 狀況三:貸款條件:
依照現行銀行貸款規定,貸款成數跟條件會因持有幾戶不動產而異。或是因為自身信用不良而不好貸款,因此為了取得更好的貸款條件,便會將購買的不動產登記在他人名下,但實際是由自己繳納每月貸款與費用。 - 狀況四:避免遭債權人強制執行:
當債務人對外欠有債務時,債權人便有可能向法院聲請強制執行,聲請查封、拍賣債務人名下的財產。因此為了避免被查封、拍賣,也避免讓債權人得知自己有財產,債務人可能會將其財產以借名登記之方式移轉到親友名。
二、 借名登記的風險

(一) 出名人在外欠債,不動產被查封拍賣
在法律與地政登記外觀上來看,「出名人」是財產的「名義所有權人」。所以當「出名人」對外欠有債務時,他的債權人便有權利對該不動產聲請查封、拍賣。
(二) 出名人惡意處分掉不動產
倘若誤信非人,登記在出名人名下的不動產遭出名人處分掉,依照法院見解來看,這個處分是有效的,也就是出名人的確有權賣掉這個不動產。此時,「借名人」能跟「出名人」請求的,只有損害賠償或不當得利等「金錢」上賠償,或是提告刑法第342條的「背信罪」。
三、 要求返還時,若出名人不同意,如何把借名登記的房子轉回來?
當我們把財產登記在他人名下,但當自己需要時,想要跟出名人要回來,出名人卻假裝不知道借名登記存在,想要弄假成真、侵吞這筆不動產。這時候就涉及要怎麼說服法官說:「這塊房地的實際所有權人是我們」。通常訴訟上常見的證據方法如下:
(一) 借名登記契約:
建議在借名登記當下,雙方簽署「借名登記契約」,並且可以拿去公證,以增加可信性。
(二) 借名登記對話紀錄:
如果寫契約實際上有困難,那也至少保存跟出名人的對話紀錄。例如「我ooo的房子先登記在你名下,這樣oo稅可能比較低一點,而且這樣貸款比較好貸」、對方:「好」等等的對話紀錄。
(三) 其他證據:
- 人證:
也就是在商談借名登記時在場的人,用以證明雙方之間的確有借名登記的真意。 - 出資金流證明:
證明買房子的頭期款、貸款都是我們在繳。但這種金流在夫妻間、繼承人間的借名登記訴訟並不吃香,因為法官認為,親人間的金流往來原因所在多有,不一定是借名登記關係,也有可能是單純幫忙墊付、贈與的關係。 - 繳納單據:
包含房屋稅、水電費、管理費、地價稅,證明實際在使用管理不動產的人是我們。但這種證據在法律上的效力其實不強,因為對方通常也會抗辯我們幫忙繳納的原因是贈與等等。 - 實際使用、管理、出租證明:
證明實際上我們是不動產所管理、使用的人。
四、 借名登記返還時要繳什麼稅?
不動產借名登記若要返還時,無論是以什麼方式返還,皆必須繳納下列稅務費用
(一) 土地增值稅
(二) 契稅6%
(三) 房地合一稅:舊制轉新制
這個是很多人會忽略的地方!
舊制的房屋交易所得稅,相比新制的房地合一稅低上不少。但依照法律穩定見解來看,若是民國105年前就買入的不動產,倘若以「借名登記關係」所返還,其所得稅計算上,就會從「舊制」轉成「新制」。因此要怎麼規劃避免這一個,建議免費諮詢專業的「陳哲瑋律師」團隊!
(四) 贈與稅(視返還方式)
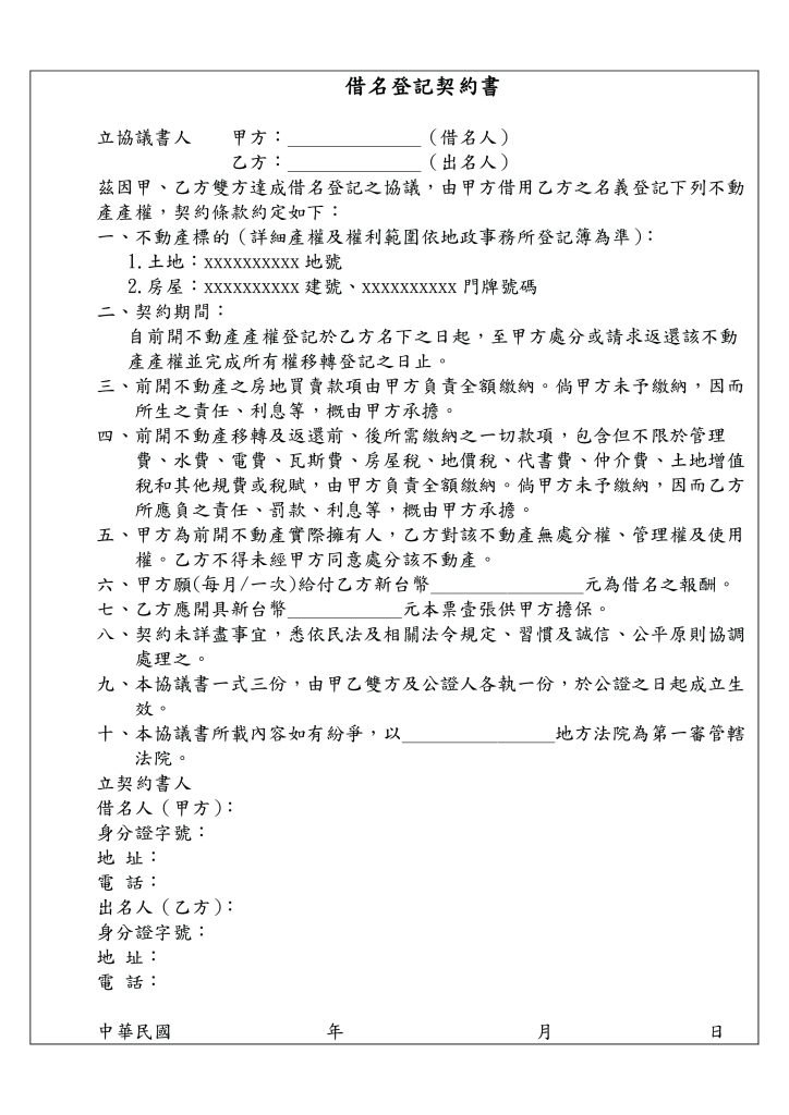
五、 借名登記契約書範本




